Контроллер для сверлильного станка (мотора):
- Измерение частоты оборотов по обратному ЭДС без внешних датчиков
- Поддержание оборотов по ПИ регулятору
- Управление - энкодер и дисплей
- Плавный старт
- Защита от заклинивания
Компоненты
Железки со схемы
Arduino Nano ATMega328: купить в РФ, aliexpress, aliexpress, искать
Энкодер: aliexpress, aliexpress, aliexpress, искать
Дисплей 595: aliexpress, aliexpress, искать
- Резисторы 10k
- Резистор 100 Ом
- Потенциометр 10k (для первой схемы)
- Конденсаторы 0.1u
- Полевой транзистор
- Диод 1N4007
Сверлилки
Схемы
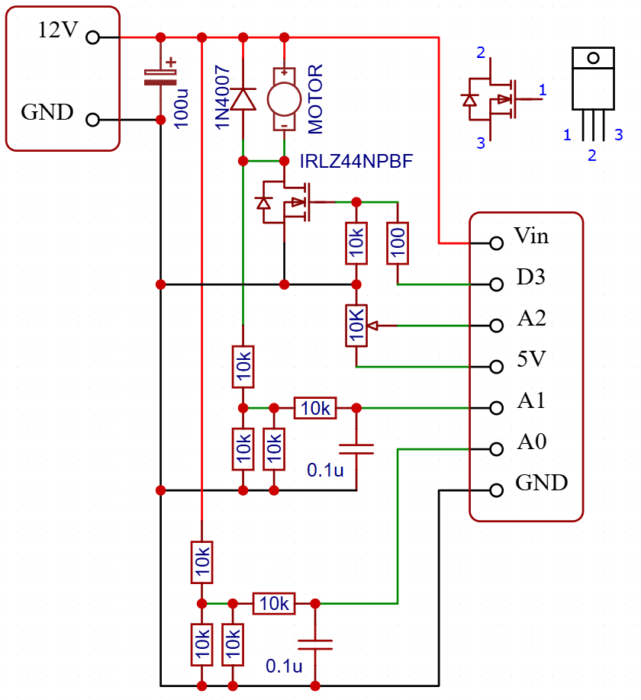
Первая схема
Прошивка drill. В схеме есть потенциометр, используется для регулировки оборотов через напряжение, без привязки к реальным оборотам. Регулировка от минимального и максимального напряжения ЭДС, указанного в программе
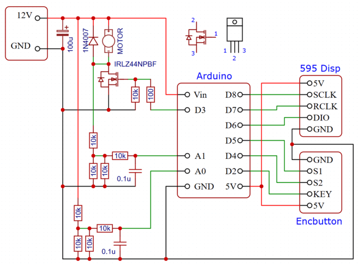
Вторая схема
Прошивка drill-disp - вариант с энкодером и дисплеем. Управление:
При запуске:
- Зажать кнопку - вход в меню настройки RPM. Измерить RPM, выставить энкодером, удержать кнопку для выхода
В работе:
- Клик - остановить или запустить мотор
- Вращение энкодера - изменить целевой RPM
- Удержание - переход к настройке Kp. Удержание - переход к настройке Ki. Удержание - выход из меню
Программа
Все исходники на GitHub, скачать архив проекта. Зеркало на Яндекс.Диск.
Если это ваш первый Ардуино-проект - обязательно ознакомьтесь с инструкцией!








